黑料

黑料

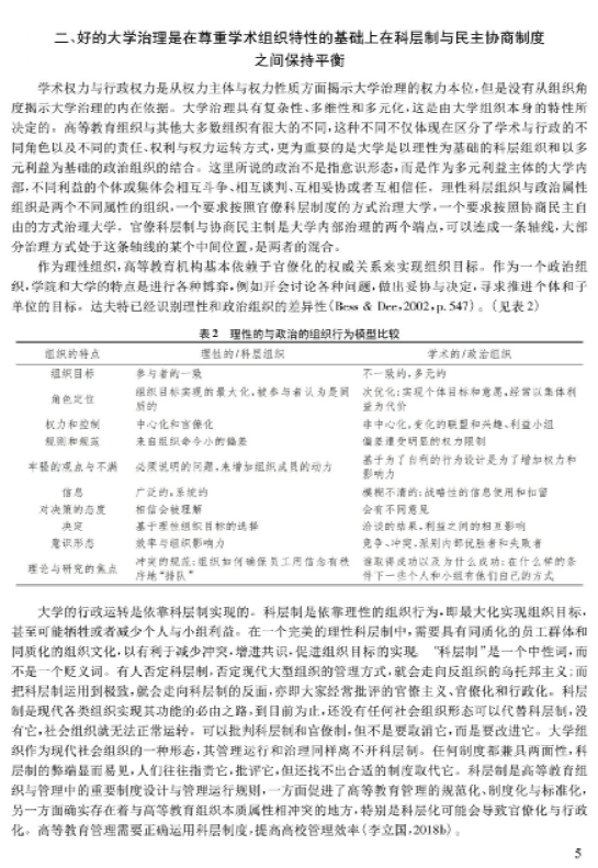
第六届全国教育科学研究优秀获奖成果推介 | 李立国:什么是好的大学治理:治理的“实然”与“应然”分析
日期:2021.10.12

2021年9月28日上午,第六届全国教育科学研究优秀成果奖颁奖大会暨2021年中国教育科学论坛在北京召开。我院李立国教授的论文《什么是好的大学治理》获评一等奖。文章发表于《华东师范大学学报(教育科学版)》2019年第5期。

李立国,黑料 教授、副院长,中国高等教育学会学术委员会委员,中国学位与研究生教育学会学术委员会委员。主持教育部哲学社会科学重大攻关课题、国家自科基金项目和国家社科基金项目多项,主要研究领域为高等教育理论与管理、教育思想史。研究成果曾获得教育部人文社会科学奖、全国教育科学研究优秀成果奖、北京市哲学社会科学奖及明远教育奖等